|
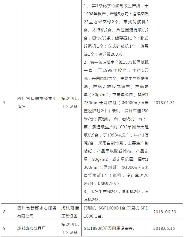
導語:1月11日,四川省成都市經濟和信息化委員發布2018年完成淘汰落后產能的情況,瓦小編了解到,9家造紙、印刷包裝企業被關閉或相關產能被淘汰。 四川成都:9家造紙、印刷、包裝企業被關閉或淘汰落后工藝設備 1月11日,四川省成都市經濟和信息化委員會發布通知稱,2018年成都市完成淘汰落后產能目標任務企業49戶,涉及冶金、造紙、化工、輕工、建材等行業,實現年節約標準煤36萬噸,減排二氧化硫0.8萬噸。 瓦小編了解到,2018年成都市淘汰企業名單中,有造紙、包裝、印刷企業9家。2家造紙廠、1家紙板廠直接被關閉,其余6家企業相關落后工藝設備被淘汰。 成都市2018年淘汰落后產能任務完成情況匯總表(造紙、印刷、包裝企業) 

造紙企業命運叵測,轉型、升級是必經之路 富陽江南區塊造紙產能全面退出、湖南環洞庭湖區造紙產能退出,造紙企業的處境十分尷尬。從行業本身來說,經歷了幾輪轉型,造紙企業已經面臨發展瓶頸,整體環境不改變,項目、人才等都進不來。從城市發展來看,造紙產能確實已不適合繼續在大城市的核心區域繼續大戰,轉型勢在必行。 富陽地區的造紙企業在如此局勢之下,另謀出路。有的把目標投向海外,譬如春勝控股搶占了江南新城發展總部經濟的先機,將造紙研發和銷售總部留在江南新城的同時,積極響應“一帶一路”號召,在柬埔寨布局建設了技術更加先進、產業化水平更高的造紙產業園區。 有的則走上了產業多元發展的道路,譬如鴻昊控股,看準江南新城“兩能兩新”產業發展導向,新引進兩個“小空間、大產出、低能耗、無污染、高效能”即將落地江南。 不止富陽紙企,國內諸多龍頭紙企都在謀劃新出路,尤其注重海外市場,玖龍2018年以來頻頻加碼美國市場,理文計劃投資51億港元在馬來西亞建設制漿造紙廠,新勝大集團將在馬來西亞新建210萬噸造紙產業園,太陽紙業在老撾實施年產120萬噸造紙項目…… 總之,不轉型即升級,造紙企業未來的發展任重而道遠。
|